OA系统能帮助企事业单位解决哪些问题呢?
互通包括关于对区域内的市场行情、客户资源、竞争对手等情况的信息记录。而天生创想OA系统可以很好地记录下来进行资源信息共享;用户同时可以通过天生创想oa中的“网上交流”功能、移动版oa进行即时通讯和移动办公,在出差中或非办公场所随时随地处理紧急公务;物品之间的传递包括在职、离职员工的物品交接、资源信息类载体的借用、办公用品的领用和申请等等。
企事业单位内部资源信息互通表现为企事业单位共有资源的高效利用,例如图书或企业产品说明书、技术类文件等等,达到知识管理的目的。
提高员工协作效率,团队配合取代单打独斗
企事业单位在经营和发展过程中,团队所能带来的能量无疑是最大的,而单打独斗往往闭门造车,是不可行的。天生创想OA办公系统旨在提供用户协同办公平台,用户可以利用信息资源平台调取有利资源、存储信息,同时加强了用户与用户之间的联系,互相配合与协作,面对工作环境的多样性和复杂性,保持团队的高效与灵活。

另一方面,OA系统的本质在于协同管理,企事业单位的核心竞争力之一在于员工的向心力和主人公意识,天生创想OA系统充分发挥用户的管理意识和协同能动作用,自定义平台和智能报表两大核心技术激发员工的创造力和想象力。
智慧工作流程,协同规范化与高效化
天生创想oa的“工作流引擎”在概念基础上进行深化,不仅致力于审批流程管理,还专注于流程管控,开放业务建模。企事业单位可以通过oa软件提升管理水平,在应用中将个人、岗位、部门、事务进行网络连通,巧妙化解用户间的差异性,实现企事业单位工作流程智能化、办公信息化。
随着工作流概念的普及和应用,OA厂商越来越重视工作流带来的促进作用,“智慧流程”是天生创想oa赋予工作流引擎更深层次的概念,可见其对于工作流的重视程度。
天生创想oa! OA办公软件开源服务商,采用php+mysql开源语言,现已推出企业、政府、集团、saas等应用平台!而且,天生创想oa企业运营管理平台还能通过增减功能模块,让购买系统的价格进行调整,来满足不同企业的办公需求!

es文件管理器专业版破解ES文件管理器免费版es文件管理器pro破解版文件管理器 破解版ES文件管理器破解版ES文件管理器最新破解版es文件管理器车机版本图书管理系统项目描述简单的图书管理系统图书管理系统项目背景图书管理系统需求分析报告小满客户管理系统小满图书管理app苹果版es文件管理器appEs文件管理器iOS版rfid仓库管理系统简易文件管理旧版mt文件管理器破解版文件管理器在哪里打开re文件管理器美化版仓库管理系统数据库设计java源码网安卓手机文件管理器最好的手机文件管理器免费javaweb源码JAVAWEB图书管理系统源代码图书进销存管理系统rfid智能图书馆管理系统图书管理系统有哪些品牌es文件管理器专业版已付费es文件管理器VIP破解版es文件管理器电视版本破解文件管理器破解简易文件管理器es文件管理器破解版吾爱破解图书管理系统web源码基于java的学生公寓管理系统论文图书管理系统项目介绍图书管理系统毕业设计论文免费文件管理系统采购oa系统办公系统oa系统智慧粮仓管理系统学生管理系统python代码免费oa办公系统软件免费erp进销存软件库存管理软件永久免费版oa系统管理系统伊泰集团oa员工登录入口泛微oa系统什么框架oa系统审批流程设计我的文件管理在哪里移动办公系统oa江苏农信协同办公app生产流程erp软件国内ERP厂商劳动教养工作管理局OA系统智能仓库管理系统档案管理工作的不足与改进措施协同办公oa下载
版本功能与服务体系
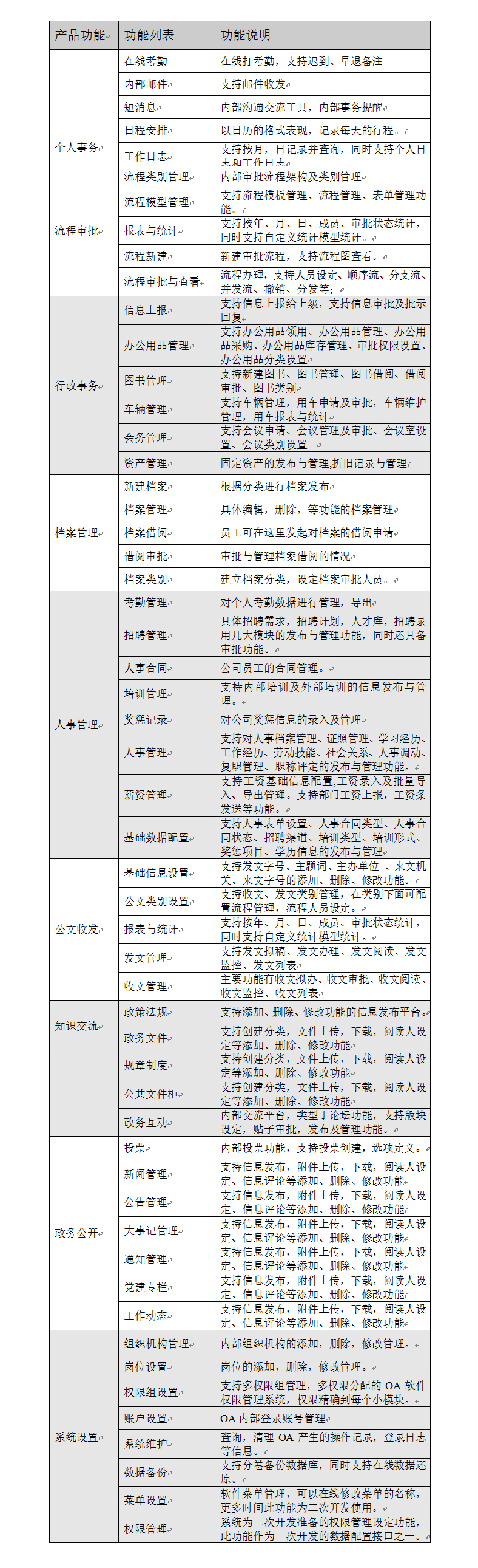
| 功能模块 | 模块价格 | 功能扩展介绍(子模块) |
| OA基础功能 | 3800元 | 通讯录、个人文件柜、微消息、手机短信、个人设置、知识库、公共文件柜、网络硬盘、下载管理、企业圈、应用中心、系统信息设置、栏目设置、权限组管理、部门管理、岗位管理、账户管理、菜单管理、门户设置、权限表管理、消息模板 |
| 多语言管理 | 10000元 | 类别管理、语言包数据管理、语言包添加、语言包管理 |
| 内部邮件 | 500元 | 发邮件、邮件管理、类别管理、邮箱账号设置、签名设置、收件箱、发件箱、草稿箱、己删除邮件 |
| 任务管理 | 1000元 | 任务类别管理、任务发布、任务管理、任务进度管理、任务考核、子任务管理(多级) |
| 工作计划 | 1000元 | 计划创建、计划管理、计划任务分配、计划任务管理、任务进度管理、领导批注 |
| 考勤管理 | 2000元 | 在线考勤(PC\移动\APP)、考勤管理、考勤配置、排班设置、考勤统计、考勤报表 |
| 培训管理 | 1000元 | 培训发起、培训管理、培训审批、培训报表 |
| 奖惩记录 | 500元 | 奖惩记录添加、奖惩记录管理、奖惩记录报表 |
| 通知公告 | 500元 | 通知公告发布、通知公告管理、我的通知公告、通知公告阅读状态、通知公告评论 |
| 投票 | 500元 | 投票发起、投票管理、在线投票、投票统计 |
| 论坛 | 500元 | 论坛版块管理、发贴、论坛管理、贴子操作(置顶\精化)、回贴 |
| 财务管理 | 3000元 | 收支随记、资金管理(借款单\还款单\付款单\业务进账单\资金调拨单\费用分摊申请)、报销管理(费用报销\出差报销\业务招待费)、薪酬变更单、开具发票申请、基础模型管理 |
| CRM | 4000元 | 客户线索(潜在客户\潜在客户跟进)、客户管理(客户管理\客户合同\客户回访\客户反馈\客户投诉)、代理商管理(代理商管理\代理商回访)、基础模型管理 |
| 销售管理 | 3000元 | 解决方案、报价单、销售订单、销售付款、销售发票、基础模型管理 |
| 开发平台 | 8000元 | 基础应用开发(应用创建\应用管理\表单管理\应用发布)、流程应用开发(应用创建\应用管理\表单管理\流程管理\应用发布) |
| 工作日志 | 500元 | 我的日志、共享日志、写日志、工作日志管理 |
| 工作日程 | 500元 | 我的日程、添加日程、工作日程理 |
| 人事审批 | 2000元 | 加班申请、外出登记、出差申请、请假单、基础模型管理 |
| 员工档案 | 2000元 | 员工档案、证照管理、学习经历、工作经历、员工关怀、人事调动、复职管理、基础模型管理 |
| 招聘管理 | 500元 | 招聘需求、招聘计划、人才库、人才录用、基础模型管理 |
| 劳动关系 | 1000元 | 人事合同、到期提醒、基础模型管理 |
| 薪资管理 | 2000元 | 新建工资表、工资管理、部门工资上报、薪资项目设置、工资发放、基础数据配置 |
| 考试管理 | 1000元 | 发起考试、考试管理、在线考试、试卷管理 |
| 档案管理 | 2000元 | 新增档案、档案管理、档案借阅、借阅审批、档案类别 |
| 图书管理 | 1000元 | 新增图书、图书管理、图书借阅、借阅审批、图书类别 |
| 应急事件管理 | 500元 | 应急事件添加、应急事件管理、进度录入 |
| 领导外出安排 | 500元 | 领导外出安排添加、领导外出安排管理 |
| 会议管理 | 500元 | 会议申请、会议管理、会议室设置、会议室占用情况、会议设备管理 |
| 用车管理 | 2000元 | 用车管理、车辆维护、车辆管理、报表与统计、用车系统配置 |
| H5(WAP)移动端 | 2000元 | 事务审批、财务、CRM、销售管理、采购中心、通知公告、考勤管理、工资查询、在线考试、工作日志、工作日程、投票、会议管理、个人文件柜、公共文件柜、 网络硬盘、下载管理、用车管理、在线考勤、通讯录、我的、消息 |
| 钉钉版 | 2000元 | 事务审批、财务、CRM、销售管理、采购中心、通知公告、考勤管理、工资查询、在线考试、工作日志、工作日程、投票、会议管理、个人文件柜、公共文件柜、 网络硬盘、下载管理、用车管理 |
| 企业微信版 | 2000元 | 事务审批、财务、CRM、销售管理、采购中心、通知公告、考勤管理、工资查询、在线考试、工作日志、工作日程、投票、会议管理、个人文件柜、公共文件柜、 网络硬盘、下载管理、用车管理 |
| APP(Android\Ios) | 4000元 | 事务审批、财务、CRM、销售管理、采购中心、通知公告、考勤管理、工资查询、在线考试、工作日志、工作日程、投票、会议管理、个人文件柜、公共文件柜、 网络硬盘、下载管理、用车管理、在线考勤、通讯录、我的、消息 |
| 服务/功能 | 功能支持 |
| 版本价格 | 3800 - 56800元 |
| 用户数 | 无限制 |
| 授权方式 | 一家企业 |
| PC | |
| 企业微信版 | |
| 移动(WAP/Html5)版 | |
| 钉钉版 | |
| 移动APP | |
| 技术支持年限 | 3年 |
| 软件升级 | 3年 |
| 软件使用年限 | 永久 |
| 售后支持/版本 | 服务支持 |
| E-mail 支持 | |
| QQ支持 | |
| 电话支持 | |
| 论坛在线支持 | |
| 文档/使用说明书 | |
| 二次开发技术咨询 | |
| 上门服务 | 单独购买 |
| 软件运行环境安装 | 远程安装(5次) |
| 程序安装 | 远程安装(5次) |
| 产品BUG反馈处理 |
| 收费项价格 | 收费标准 |
| 现场培训服务 | 2500元/天/人(另加机/住费3000元) |
| 二次开发服务 | 1500元/天/人(以需求工作量为准) |
| 流程模板集成 | 1000元/个 |
| 基础数据配置 | 3000元/次 |
| 远程培训 | 500元/次/三个小时 |
| 版本/系统 | Windows | LINUX |
| 不限 | ||
| php5+ | php7+ | |